
SERVICE
Single Cell RNA-Seq
Single Cell RNA-Seq
조직이나 세포 집단의 전사체 분석 한계점을 극복하기 위해 단일 세포의 전사체를 분석할 수 있는 Single cell RNA-Seq 서비스를 제공함으로써
세포간 유전자 발현의 다양성을 확인할 수 있습니다.
세포간 유전자 발현의 다양성을 확인할 수 있습니다.
Service Feature

| Sample requirement |
Cell line, Primary cell, FACS sorted cell : 250,000 cells (Viability > 70%) |
| Library method | 10X Genomics Next GEM-X 3’ technology |
| Number of Target cell | 3,000 ~ 20,000 cells |
| Turnaround Time | ~4 weeks after Cell counting & QC |
| Sample type | Cell, Tissue⁺ |
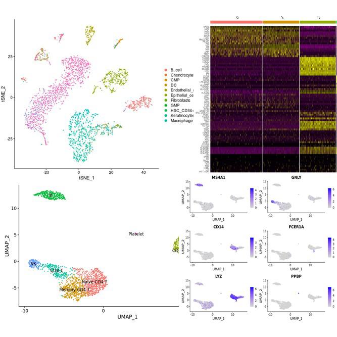
| Data analysis | ExSCEA Report, UMAP, t-SNE, PCA, Clustering heatmap (Seurat/Loupe 기반 분석 제공 등) |
+ Tissue Dissociation 과정은 별도 상담이 필요할 수 있습니다.
Progress
-
1
Tissue dissociation
-
2
Cell QC
-
3
GEM & Library prep.
-
4
NGS
-
5
Data Analysis & Report
Data Analysis
10X Genomics에서 제공하는 Cell ranger output에 대한 Loupe Browser 분석을 기본적으로 지원하며, 이바이오젠에서 직접 개발, 제작한 ExSCEA(Excel based Single Cell Expression Analysis)와 WinSeurat(Windows based Seurat)을 통해 Cluster 기반 비교분석 및 Cell type DE 분석 등을 다양하게 제공합니다.



